|
Каталог
|
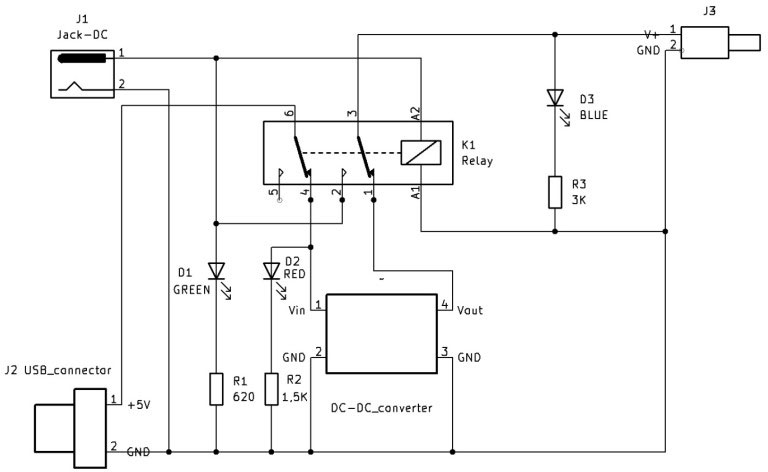
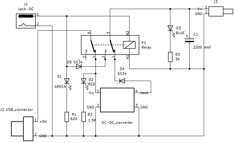
Автоматичне переключення живлення роутера при відключені і включенні електромережі2025-11-04 Всі статті →Частина провайдерів забезпечують роботу кабельного інтернету впродовж кількох годин після відключення електромережі. Однак, щоб мати доступ до інтернету треба живити роутер, що можна зробити за допомогою павербанку. Необхідно відключити роутер від блока живлення електромережі й приєднати до павербанка. При включенні електромережі необхідно зробити зворотні дії, що не завжди зручно, а ще, при включенні електромережі можна забути перемикнути живлення з павербанку на блок живлення і продовжувати розряджати павербанк ризикуючи, що при наступному відключенні павербанк буде розрядженим. Саме це спонукало операції перемикання живлення роутера автоматичними і окремий пристрій. Щоб використати павербанк для живлення для роутера в якого напруга живлення більше ніж 5В найпростіше використати DC-DC перетворювач. А за допомогою реле можна реалізувати один з варіантів автоматичного перемикання джерела живлення. Керуючу обмотку реле можна під'єднати до блока живлення від мережі, таким чином отримаємо два набори підключення контактів при наявності напруги в електромережі та її відсутності. Отже, за допомогою реле, при відсутності напруги мережі необхідно відключити блок живлення і під'єднати павербанк до входу роутера, якщо напруга живлення роутера 5В. Якщо напруга живлення роутера більша 5В, наприклад 9В або 12В необхідно під'єднати павербанк до входу DC-DC перетворювача і вихід перетворювача до входу роутера. При наявності напруги в електромережі необхідно під'єднати вихід блоку живлення до входу роутера і відключити павербанк і вихід DC-DC перетворювача. Зображення 1. Схема пристрою для автоматичного перемикання живлення роутера. Останній варіант підключення реалізовано на схемі 1, для напруги живлення 9В. Напруга від блока живлення подається через гніздо J1, павербанк під’єднується через J2, і вихід напруги до роутера за допомогою штекера J3. Крім того, в схемі присутні три індикаторні світлодіоди, для моніторингу живлення: D1 - зелений, D2 - червоний, D3 - синій. Світіння зеленого світлодіода D1 вказує на наявність напруги в мережі, світіння червоного світлодіода D2 інформує про живлення від павербанку, світіння синього світлодіода D3 на наявність напруги на виході приладу. Резисторами R1, R2, R3 регулюють струми через відповідні світлодіоди, для живлення 9В струми приблизно 10 мА для D1, і 2 мА для D2 і D3. Однак ця схема має недолік, при кожному перемиканні роутер буде перезавантажуватися, оскільки на час перемикання реле і час запуску павербанку відсутнє живлення на виході. Намагаючись усунути цей недолік в схему додано два діоди D4, D5 і електролітичний конденсатор С1 (див. зображення 2). Діоди D4, D5 не дають можливості розряджатися конденсатору С1 через схеми блока живлення і DC-DC перетворювача, а також ці діоди мають захисну функцію у випадку, якщо раптом реле K1 вийде з ладу і контакти реле 1, 2, 3 будуть з’єднані одночасно. При використанні приладу за схемою на зображенні 2 роутер перестав перезавантажуватися при перемиканні живлення роутера з павербанку на мережу, однак, перезавантаження при перемиканні живлення з мережі на павербанк збереглося. Цю схему можна використати і для роутера с живленням 12 В, але потрібно правильно підібрати реле. Струми світлодіодів в цьому випадку буде трохи більшими.
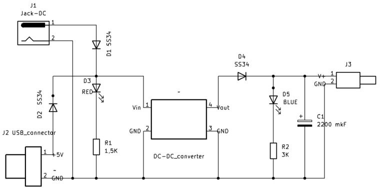
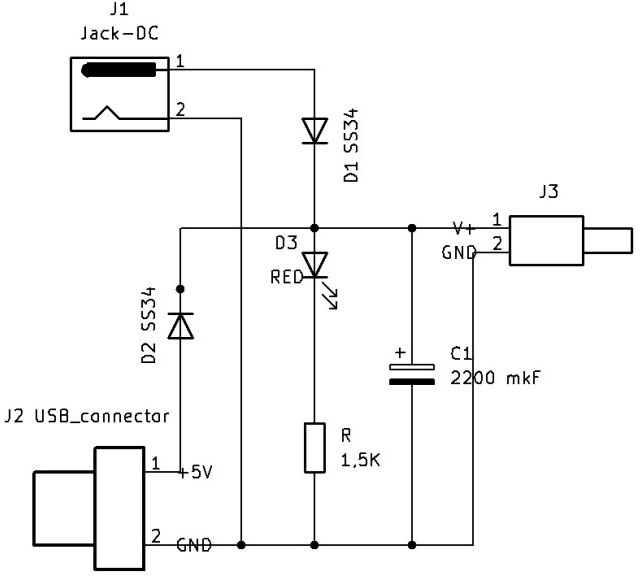
Зображення 2. Схема поліпшеного пристрою для автоматичного перемикання живлення роутера. Компоненти до схеми на зображенні 2. Вхідний J1 і вихідний конектор J3 необхідно брати, щоб підходив до блока живлення і роутера відповідно. Для роутера, що використовувався, використано гніздо монтажне на 5.5x2.1 мм як J1 і для J3 штекер DC 5.5x2.1, для J2 - штекер USB-A що з’єднувався з корпусом приладу. Реле має бути з двома групами перемикаючих контактів, що перемикається при напрузі блока живлення, і звичайно струми через обмотку реле і перемикаючі контакти не повинні перевищувати максимально допустимі значення. DC-DC перетворювач - XL6009, але можна використати й інші, що підходить по вихідної потужності і має спільний «земляний» (мінусовий) на вході й виході, необхідно також перед першим підключенням виставити потрібну напругу живлення на виході DC-DC перетворювача. Електролітичний конденсатор на напругу С1, що перевищує напругу живлення роутера. Світлодіоди 3мм відповідного кольору світіння. Діоди D4 і D5 Шотткі, підійдуть діоди Шотткі з максимальним струмом, що суттєвим запасом перевищують максимальний струм споживання роутера, наприклад 3А. Автор використав діоди і реле які були в наявності, але які задовільняють вимогам вище. Блок живлення необхідно взяти з врахуванням додаткового струму через обмотку реле і струму зарядки конденсатора С1 при включенні. Фото пристрою з відкритою верхньою кришкою показано на зображені 3. Монтаж, мабуть найбільш жахливий, «оперативно-клеєвий», компоненти електрично з’єднувалися проводами пайкою і приклеювалися термоклеєм до корпусу. Фото пристрою при живленні від павербанку показано на зображені 4., при роботі від блоку живлення на зображені 5. Зображення 3. Фото пристрою з відкритою верхньою кришкою. Зображення 4. Фото пристрою при живленні від павербанку. Зображення 5. Фото пристрою при живленні від блока живлення. Вже після виготовлення приладу з’явилися думки як обійтися без реле. Можливі варіанти схем приладу показано на зображеннях 6 \і 7, але вони не реалізовані й відповідно не випробувані автором. Ідея в тому, щоб при працюючому блоку живлення діод D2 запирався, а при зникненні напруги в мережі діод D2 відкривався. Тоді блок живлення і павербанк не будуть одночасно живити DC-DC перетворювач. На зображені 6 червоний світлодіод показує наявність напруги на вході DC-DC перетворювача, а на зображені 7 наявність напруги на виході. Зображення 6. Схема пристрою для автоматичного переключення живлення роутера (9, 12В) без реле. Напруга блока живлення має бути більше 5.5В але менше на 2В від напруги живлення роутера з відповідною потужністю. Не випробувано автором! Зображення 7. Схема пристрою для автоматичного переключення живлення роутера (5В) без реле. Напруга блока живлення має бути 5.3 - 5.5 В. Блок живлення має бути з відповідною потужністю. Не випробувано автором!
Дякуємо Вам за звернення! Ваш відгук з'явиться після модерації адміністратором.
Поки немає відгуків на цю статтю.
|










