|
Каталог
|
Этот модуль представляет собой твердотельное реле/переключатель с интерфейсом радиоуправления (RC), позволяющим коммутировать двунаправленные, электрически изолированные нагрузки в RC-системах с напряжением от 2.7 до 16 В. Порог и направление срабатывания настраиваются, а функция безопасного запуска снижает вероятность непреднамеренного срабатывания. Эта версия может коммутировать ток до 10 А при напряжении до 30 В (абсолютный максимум) и поставляется с паяными контактами и клеммными колодками. Код производителя: 5424 Этот продукт состоит из твердотельного однополюсного реле на одно направление (SPST) и схемы управления, которая измеряет входящие сигналы радиоуправления (RC), позволяя управлять двунаправленными, электрически изолированными нагрузками в системах радиоуправления. Примеры применения включают использование дополнительных каналов на RC-приёмнике или сервоконтроллере для включения освещения, двигателей или клапанов полива. RC-переключатель измеряет длительность входящих RC-импульсов и сравнивает её с заданным пользователем порогом (с гистерезисом ±64 мкс), чтобы принять решение об активации реле. По умолчанию порог составляет приблизительно 1700 мкс, при этом активация переключателя происходит выше порога (более длинные импульсы), но переключатель имеет режим обучения, позволяющий изменять порог и направление активации. Функция безопасного запуска снижает вероятность непредвиденной активации. Схема управления переключателем работает в диапазоне напряжений от 2.7 В до 16 В, что шире типичного диапазона RC-приемника и, как правило, может подаваться от самого RC-приемника или сервоконтроллера. Коммутация осуществляется парой МОП-транзисторов, управляемых оптически изолированным драйвером, который гальванически изолирует нагрузку от управляющих входов. МОП-транзисторы расположены «спина к спине», что обеспечивает симметричность и эквивалентность двух выходов, что позволяет осуществлять двунаправленное управление током при любой ориентации переключателя относительно нагрузки (например, эта плата может использоваться для коммутации как по верхнему, так и по нижнему плечу). Преимущества по сравнению с модулями с механическими реле с сопоставимыми номинальными токами включают бесшумную работу, меньшие габариты и устойчивость к таким проблемам, как износ контактов и искрение, которые ограничивают срок службы механических реле. Доступны версии этого переключателя с различными значениями напряжения и тока, и каждая из них доступна с припаянными разъемами или без разъемов:
Эта версия RC-переключателя может коммутировать ток до 10 А при напряжении до 30 В (абсолютный максимум). Выходные МОП-транзисторы имеют типовое суммарное сопротивление 10 мОм при включенном реле. К входам управления RC-переключателем припаяны 1×3 штыревых разъёма диаметром 1.3 мм. Эти разъёмы совместимы со стандартными сервокабелями, которые можно использовать для прямого подключения к RC-приёмнику или сервоконтроллеру. Две точки подключения нагрузки доступны через припаянную двухконтактную клеммную колодку с шагом 3.5 мм. Использование твердотельного реле/переключателя:
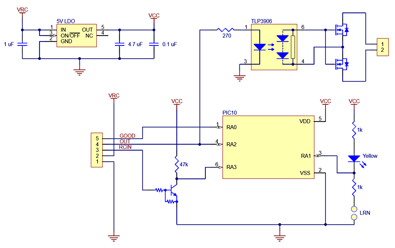
Выводы схемы управления расположены на одной стороне платы, а слоты для подключения нагрузки – на другой. Схема управления питается напряжением от 2.7 до 16 В, подаваемым на выводы VRC и GND , и управляется RC-сигналом, подаваемым на вывод RC IN . Выходной ключ выполнен на паре встречно-включенных МОП-транзисторов, поэтому он симметричен и двунаправлен, и эту плату можно использовать как ключ верхнего или нижнего плеча. Схема управления платы обычно потребляет до 15 мА от VRC при включении ключа. Вывод OUT - это цифровой выход, показывающий активность переключателя. Высокое значение означает, что переключатель активен, низкое - что он неактивен. Вывод GOOD - это цифровой выход, который указывает на корректность подаваемого RC-сигнала (частота импульсов от 10 до 330 Гц, длительность импульса 0.5–2.5 мс). Низкий уровень на выводе GOOD означает некорректность сигнала. В этом случае на выводе OUT также будет низкий уровень. Высокий уровень напряжения для OUT и GOOD равен VRC для напряжений VRC от 2.7 В до 5 В и равен 5 В для напряжений VRC выше 5 В. Желтый светодиодный индикатор также используется для отображения состояния устройства. Дополнительную информацию об индикаторном светодиоде и перемычке режима обучения, которую можно использовать для регулировки порога активации переключателя, см. в руководстве пользователя. Типовые схемы подключения для использования в системах RC:
Для индуктивных нагрузок, питающихся от источника постоянного тока, обратный диод (также называемый обратным диодом) может быть подключен параллельно нагрузке, как показано ниже, чтобы уменьшить индуктивные скачки напряжения при выключении переключателя.
Реальные соображения относительно рассеивания мощности: В ходе испытаний обнаружено, что версия реле/переключателя на 30 В может непрерывно проводить ток около 10 А, а версия на 60 В - около 6 А, не достигая теплового предела для МОП-транзисторов. Испытания проводились при температуре окружающей среды около 25 °C без принудительной циркуляции воздуха. Фактический ток, проходящий через плату, зависит от того, насколько хорошо вы сможете её охладить. Печатная плата спроектирована таким образом, чтобы способствовать этому, отводя тепло от МОП-транзисторов. Надёжное соединение выходных контактов (например, толстыми припаянными проводами) также может помочь снизить тепловыделение МОП-транзисторов и платы. Внимание: Превышение допустимых значений температуры или тока может привести к необратимому повреждению МОП-транзисторов. Если вы коммутируете средний непрерывный ток, превышающий примерно 2/3 от указанного максимального значения, настоятельно рекомендуется следить за температурой МОП-транзисторов и при необходимости использовать дополнительное охлаждение. Этот продукт может нагреться настолько, что вы можете получить ожог, задолго до перегрева микросхемы. Будьте осторожны при обращении с этим продуктом и другими подключенными к нему компонентами. Вопросы утечки и высоковольтной изоляции: Это изделие разработано с учётом компактности, без учёта дополнительного пути утечки, часто возникающего при использовании твердотельных реле и электрически изолированных систем. Поэтому оно не подходит для изоляции областей с существенно разным напряжением. В качестве альтернативы, обеспечивающей ту же функциональность при значительно более высоких номинальных напряжениях изоляции, можно рассмотреть использование RC-переключателя с цифровым выходом и изолированных твердотельных реле. Характеристики:
Маркировка:
Примечания:
Принципиальная схема:
Отзывы покупателей про RC твердотельный выключатель 30В/10А от Pololu Сергій (16.12.2025) Перевірив - при 24 вольтах тримало навантаження 9А стабільно 15 хв. Можу рекомендувати, але варто додати радіатор. Цілком відповідає опису. Все гуд. Написать отзыв: Есть вопросы по "RC твердотельный выключатель 30В/10А от Pololu" ? Также рекомендуем ознакомиться:
Дорогие друзья! Мы стараемся держать на сайте информацию про наличие товаров и цены на них в АКТУАЛЬНОМ состоянии. Корректировки происходят постоянно. Если вы находите цену на товар завышенной, напишите нам про это с указанием ссылки на товар. Мы рассмотрим письмо и или обоснуем цену, или подкорректируем ее. Ассортимент магазина очень большой и иногда бывают ошибки в ценообразовании, особенно при скачках курса доллара. Благодарим за понимание.
|















